大数据与计算机学院在校团委的支持下,于今年3月-5月开展了广东白云学院第二课堂活动系列的第三届Web应用与开发大赛。此次竞赛旨在激发学生们对Web网站开发的兴趣和激情,提升自身的技术能力和创新实践能力,为参加省级比赛选拔优秀作品。
本次活动共122位学生报名参加,作品选题、设计和编码阶段历时近两个月,初赛共收到有效作品12份,在专业教师的仔细筛选下共选出了5个团队作品入围决赛。
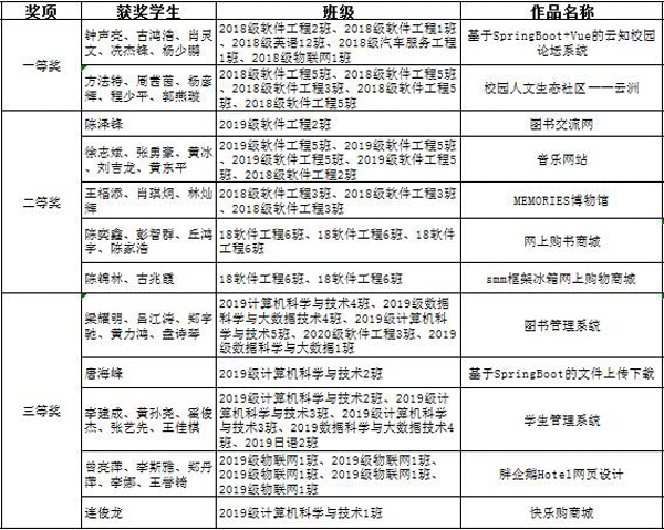
决赛于5月30日下午在线上举行,大数据与计算机学院李红梅老师、刘莉老师参与主持了本次活动,并对各个决赛作品提出了评价和建议。经过学生激情洋溢地答辩和演示,赛后评委组认真谨慎地评审,最终钟声亮团队作品“云知校园论坛系统”和方法特团队“校园人文生态社区——云洲”获得一等奖,陈泽锋等5个团队获得二等奖,梁耀明等5个团队获得三等奖。

获奖名单

一等奖作品答辩截图
此次竞赛,充分调动了学生自主学习的热情,提升了学生的专业技术能力,达到了第二课堂拓展学生专业实践创新的目标,可以鼓励更多有兴趣有创新想法的学生参与进来。(图文/大数据与计算机学院刘莉、李红梅)